[通知]轉知「2022年教育基金會年會」議程,歡迎本縣教育基金會派員參加,請查照。
一、依據教育部111年11月10日臺教社(三)字第1112405120號函辦理。
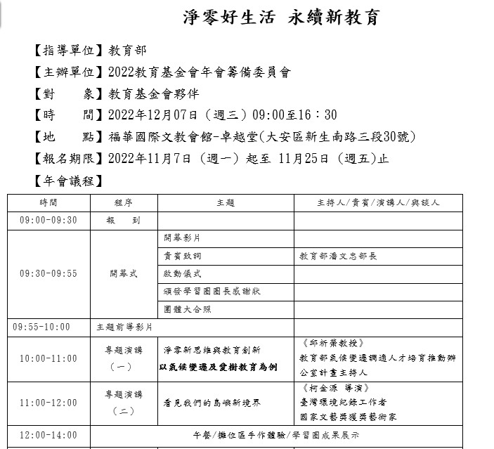
二、旨揭年會訂於111年12月7日(星期三)福華國際文教會館-卓越堂(臺北市大安區新生南路三段30號)辦理,以「淨零新生活 永續新教育」為主題,內容包含專題演講、創新短講、學習圈成果分享等,並採實體方式,有助法人會務業務推動,同時進行學習與交流。
三、檢附議程1份,請於111年11月25日(星期五)下午5時前完成線上報名(http://www.gigabyte.org.tw/learning/conference/,並點選註冊/登入會員→前往「報名專區」→ 點選「我要報名」→同意→報名完成)。倘有相關報名事宜,請逕洽財團法人技嘉教育基金會韓小姐(02-8912-4000分機1135),其他事宜請逕洽鄭福田文教基金會蔡小姐(02-2662-3166)。
相關檔案: 年會議程01.png
年會議程02.png
新增日期:2022-11-10
更新日期:2022-11-10
點閱次數:368
回頂端
網站資料開放宣告 隱私權與資訊安全宣告

Copyright © 本網站為新竹縣政府教育局 版權所有